黄色小说

教学科研

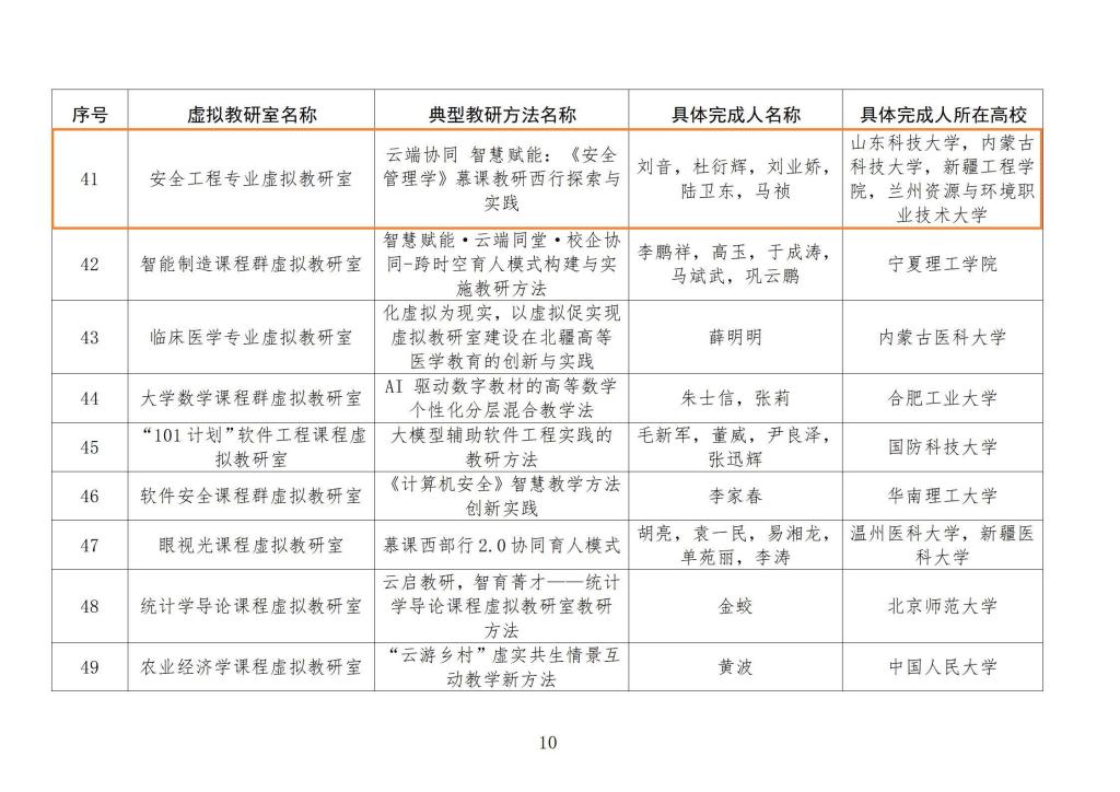
当前位置: 黄色小说 >> 教学科研 >> 正文

云端协同 智慧赋能:《安全管理学》慕课西行获评“典型教研方法”

发布时间:2025年12月22日 09:51点击:

近日,黄色小说 牵头打造的“云端协同 智慧赋能:《安全管理学》慕课教研西行探索与实践”教研方法,成功入选虚拟教研室典型教研方法名单,为跨区域教育协同发展提供了可复制的实践范本。

该教研方法依托教育部“慕课西行2.0”行动,以虚拟教研室为载体,打破地域壁垒,构建了跨校协同教研共同体。通过“定期集中研讨+常态化分散交流”机制,联合内蒙古科技大学、新疆工程学院、兰州资源与环境职业技术大学三所西部高校,形成“经验输出-实操研讨”双向驱动模式。在资源共建共享方面,整合优质教学视频、数字化教材等资源,搭建跨校资源库,实现数字化教材、百余个教学视频的共享共用;通过教学观摩、数据共析,构建“教学实践-数据反馈-方案优化”的闭环赋能路径。

其创新性体现在三大维度:协同模式上打破地域限制,实现东西部高校双向互鉴;教研形态聚焦教师能力本质提升,变“单一资源输出”为“系统性赋能”;资源建设融合智慧工具,提升跨校共享效率与教研精准度。

实践成效显著,教研网络已覆盖多所高校及企业,开展教研活动十余次。西部高校教师教学能力全面提升,该方法争取在更多所西部高校同类课程推广,未来将进一步辐射更多区域,助力教育均衡发展。(撰稿:杜衍辉 编辑:吴慧峤 审核:刘音)